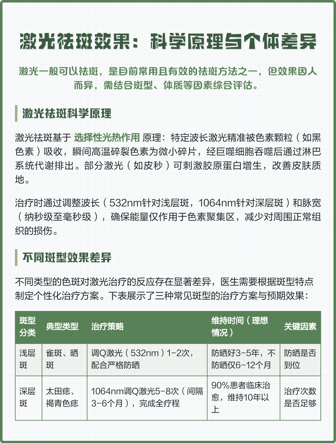
激光祛斑的原理是利用特定波长的激光穿透皮肤,定向击碎色素颗粒,并通过代谢排出体外,同时最小化对正常皮肤的损伤 具体原理及过程如下激光特性与作用机制激光是一种单色性强方向性好的高能光束,可在瞬间释放高强度辐射能量当作用于皮肤时,其能量被目标色素颗粒选择性吸收,使色素瞬间升温汽化或;激光祛斑的原理是利用激光的选择性光热原理,通过激光产生的能量从肌肤内部彻底去除色斑,其功效主要包括有效去除色斑提亮肤色促使皮肤新生胶原蛋白等具体来说原理激光产生一种具备高强度瞬间能量的可见光不同波长的激光会被皮肤中特别的颜色或色素吸收,例如雀斑容易吸收绿光激光能量能将黑色素;一原理差异激光祛斑通过选择性光热作用,利用特定波长激光如Q开关激光红宝石激光精准击碎色斑中的色素颗粒,使其被巨噬细胞吞噬后代谢排出光子祛斑则采用强脉冲光技术如IPLOPT,通过宽光谱光能刺激胶原蛋白再生,同时分解浅层色素颗粒,实现祛斑与皮肤改善的双重效果二适用范围不同激光;激光祛斑是利用激光技术基于选择性光热作用去除皮肤色斑的医疗美容方法其核心原理是特定波长的激光穿透皮肤表层,被色素颗粒吸收后产生高能量,使色素颗粒瞬间爆破分解,再通过人体代谢系统排出体外,从而达到祛斑效果常见的激光类型及适用情况调Q激光通过高能量短脉冲作用于太田痣雀斑等色素性皮肤病,尤其;激光祛斑是利用激光透过皮肤到达色素靶组织,通过选择性光热作用爆破色素颗粒,再经结痂和吞噬作用将色素小颗粒排出体外,以此达到祛斑效果 具体介绍如下原理基础不同类型的激光产生光线颜色不同,某一特定波长的激光只被相应颜色的色素吸收整形机构利用激光仪产生强度大的光束,使色素消退只有病变的;脉冲激光祛斑,一般指的是利用强脉冲光技术进行祛斑的美容治疗方法其原理主要基于激光仪器产生包含多种波长光的高强度光束,这种光束被称为“光子”在治疗过程中,不同波长的光会分别被皮肤内的黑色素和血红蛋白吸收当选择被黑色素特异性吸收的波段时,光子能量能够作用于色素颗粒,使其瓦解并逐渐消退;激光祛斑是利用高能量激光光束作用于皮肤,精准破坏色素颗粒以达到祛斑目的的现代美容技术其核心原理基于选择性光热作用理论特定波长的激光能被皮肤中的色素如黑色素选择性吸收,瞬间产生高温使色素颗粒爆破成微小碎片,随后通过人体代谢系统自然排出体外,同时最小化对周围正常组织的损伤技术分类与;激光祛斑是一种利用高能量激光光束穿透皮肤,精准作用于色斑部位,通过光热效应破坏色斑中的色素颗粒,使其分解成微小碎片,随后被人体免疫系统自然代谢排出,从而达到淡化或消除色斑的美容技术其核心原理基于选择性光热作用理论,即激光波长与色斑色素的吸收峰值匹配,确保能量集中破坏色素,同时最小化对周围;激光祛斑的原理基于选择性光热作用理论其核心机制是通过特定波长的激光光束穿透皮肤表层,精准作用于色斑区域具体过程可分为三步首先,激光设备发射的高能量光束能够穿透表皮,直达真皮层或皮下组织中的色素沉积部位不同波长的激光对色素的吸收具有选择性,例如针对黑色素的激光通常采用532nm绿光或1064nm红外光。

激光能祛斑且不留疤的原因激光能够祛斑并做到不留疤痕,主要得益于其先进的能量输出方式和极短的激光脉冲时间一激光的选择性吸收原理 现代色素爆破激光,如Q开关纳秒激光和皮秒激光,具有特定的波长这些波长的激光能被黑色素颗粒选择性吸收,而正常皮肤组织则不吸收或极少吸收当黑色素颗粒吸收高;激光祛斑的原理是利用“光热选择性吸收”机制,通过特定波长光束穿透表皮层,使黑色素颗粒吸收能量后破碎,并随新陈代谢排出体外,同时刺激胶原再生实现美白嫩肤效果具体分析如下原理光热选择性吸收机制激光仪器发射特定波长的光束,该光束具有选择性穿透表皮层的能力,能够精准定位至皮肤内的黑色素颗粒组织层黑色素颗粒对特定波长;激光祛斑是一种通过激光技术去除色斑的方法其核心原理是利用激光的选择性光热作用,即通过特定波长的激光能量精准照射色斑部位,使色素颗粒吸收能量后产生热破坏,分解成微小颗粒并被人体代谢排出,从而达到祛斑效果这一过程对周围正常皮肤损伤较小,体现了其精准性激光祛斑的适用范围广泛,可针对雀斑;激光祛斑是一种利用激光技术去除皮肤色素斑的医疗美容方法其核心原理基于光的选择性吸收作用,即不同波长的激光能被特定色素如黑色素血红蛋白等选择性吸收,而不会损伤周围正常组织具体过程激光仪器发射的高能量光束在极短时间内精准作用于皮肤中的色素颗粒如雀斑黄褐斑老年斑等含有的黑。
此外,激光祛斑还具有高度的精确性和安全性激光设备能够根据色斑的大小深度和颜色等特征,调整激光的波长能量密度和照射时间等参数,以实现对色斑的精确照射同时,激光祛斑对周围正常皮肤的损伤较小,术后恢复快,不易留下疤痕综上所述,激光祛斑之所以有效,是因为其能够利用激光的选择性作用原理;激光祛斑的原理是通过激光的选择性光热作用,破坏色斑部位的色素颗粒,使其分解吸收,从而达到祛斑效果核心机制激光设备发射特定波长的光束,该波长仅被色斑中的色素颗粒如黑色素选择性吸收,而周围正常皮肤组织因不吸收该波长光而免受损伤吸收光能后,色素颗粒温度急剧升高,发生碎裂并分解为更小;激光祛斑是一种利用激光技术去除皮肤色斑的医疗美容方法其核心原理基于选择性光热作用特定波长的激光能被色斑中的黑色素颗粒优先吸收,吸收能量后产生高温,直接破坏色斑细胞,使其分解或被巨噬细胞吞噬排出体外同时,激光可刺激皮肤胶原蛋白增生,促进表皮修复和再生,改善皮肤质地,使皮肤更光滑细腻。


